CDE2310 Group 1 β€” AMR for Smart Warehouse Intralogistics

System documentation for the autonomous mobile robot (TurtleBot3 Burger) designed for smart warehouse intralogistics.

View the Project on GitHub Russell501/CDE2310_Group1

πŸ”— Navigation


Software/Firmware Development Documentation


1. Software Architecture Overview

The software system is built on ROS 2 Humble running on the Raspberry Pi 4B. It consists of a central mission controller FSM, a standalone ArUco detection pipeline, a hardware launcher controller, and the standard TurtleBot3/Nav2 stack components.

1.1 ROS 2 Packages

Package Description
auto_nav Primary package containing the mission controller, exploration FSM, and launch files
py_pubsub Utility package for basic ROS 2 publisher/subscriber testing
testbed_pkg Testbed package for early assignment exercises
turtlebot3_simulations Standard TurtleBot3 Gazebo simulation environment

1.2 Node and Script Registry

Executable / Script Entry Point Run Location Purpose
mission_controller auto_nav.exploration_fsm:main Laptop (via launch file) Central mission FSM β€” orchestrates exploration, docking, and delivery
mission_gui auto_nav.mission_gui:main Laptop (manual) Tkinter-based GUI for real-time mission monitoring
aruco_live.py Standalone script RPi (via SSH) Camera capture, ArUco detection, pose estimation, ROS 2 publishing
ball_launcher.py Standalone script RPi (via SSH) ROS 2 services for flywheel and servo hardware control
aruco_dock.py Standalone script Laptop (manual) Standalone docking test β€” Nav2 + cmd_vel approach to a single marker
station_b_launcher.py Standalone script Laptop (manual) Standalone Station B fire sequence test (assumes already docked)
system_test.py Standalone script Laptop (manual) Pre-flight integration test with Tkinter GUI
bringup_all.launch.py Launch file Laptop Unified launch: Cartographer β†’ Nav2 β†’ Mission FSM (event-driven)

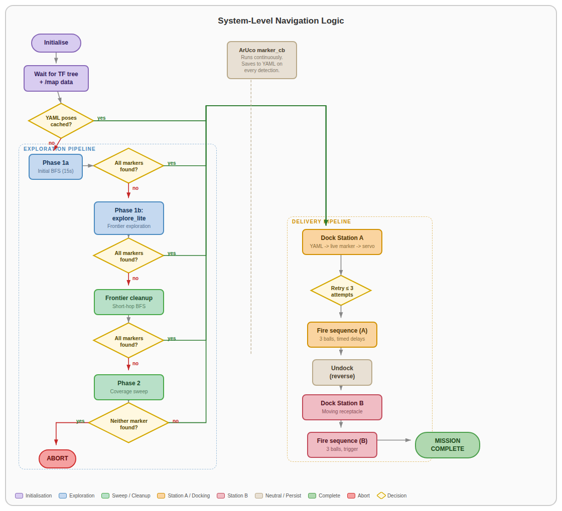
2. Mission Controller (exploration_fsm.py)

Navigation Logic Flowchart System-level navigation logic showing the full mission FSM from initialisation through exploration, docking, and delivery.

2.1 Finite State Machine

The UltimateMissionController is a single ROS 2 node that acts as the orchestrator for the entire mission. It manages high-level phase transitions and coordinates between all subsystems. The FSM follows this sequence:

  1. Initialisation β€” Wait for SLAM map and valid TF transforms.
  2. Phase 1a β€” Initial BFS coverage sweep (15 s budget).
  3. Phase 1b β€” Frontier exploration via explore_lite (up to 600 s).
  4. Phase 1c β€” Frontier cleanup BFS (short-hop, time-decaying blacklist).
  5. Phase 2 β€” Full coverage sweep (last resort, if markers still missing).
  6. Station A Docking & Delivery β€” Coarse-to-fine approach + timed fire sequence.
  7. Station B Docking & Delivery β€” Coarse-to-fine approach + trigger-based fire sequence.
  8. Mission Complete β€” Publish completion signal and log final state.

The controller exits early from exploration as soon as all required markers (Station A and B) are detected.

2.2 Key Configuration Parameters

Parameter Value Description
TARGET_DISTANCE 0.10 m Final dock distance from marker
NAV2_APPROACH_DISTANCE 0.35 m Runway distance for live marker approach
YAML_APPROACH_DISTANCE 0.60 m Coarse approach distance using stored pose
MAX_DOCK_RETRIES 3 Maximum docking attempts per station
UNDOCK_DISTANCE 0.30 m Reverse distance after Station A delivery
STATION_A_FIRE_DELAYS [6.0, 9.0, 1.0] Team-specific timing delays (seconds before each ball)
STATION_B_BALLS 3 Number of balls to fire at Station B
TRIGGER_COOLDOWN 5.0 s Wait after firing for trigger marker to clear
EXPLORATION_TIMEOUT 600 s Maximum time for explore_lite
INITIAL_BFS_DURATION 15 s Time budget for initial BFS sweep
FRONTIER_BLACKLIST_TTL 90 s Time-decaying blacklist entry lifetime
FRONTIER_BLACKLIST_RADIUS 0.30 m Exclusion radius around failed frontier goals
FRONTIER_HOP_DISTANCE 0.60 m Maximum travel per frontier cleanup hop

2.3 Visual Servo Control Parameters

Parameter Value Description
K_LINEAR 0.3 m/s per m Proportional gain for forward velocity
K_ANGULAR 1.5 rad/s per m Proportional gain for angular correction
MAX_LINEAR 0.08 m/s Maximum forward speed during approach
MAX_ANGULAR 0.50 rad/s Maximum angular speed during alignment
ALIGN_TOL_A 0.03 m Lateral tolerance for Station A
ALIGN_TOL_B 0.01 m Lateral tolerance for Station B (tighter for moving target)
BLIND_THRESHOLD 0.20 m cam_z below which camera detection is unreliable
LOST_MARKER_S 3.0 s Tolerated gap before declaring marker lost

3. Exploration Strategy

3.1 Multi-Layered Pipeline

Stage Strategy Purpose
Phase 1a Timed BFS Coverage Sweep Rapid initial map seeding across known free space (15 s budget)
Phase 1b explore_lite (frontier-based) Systematic frontier exploration with up to 600 s timeout
Phase 1c Frontier Cleanup (short-hop BFS) Targeted cleanup of remaining frontiers that explore_lite missed
Phase 2 Full Coverage Sweep Exhaustive BFS visit of every reachable free cell as last resort

3.2 Frontier Cleanup Algorithm (Phase 1c)

  1. BFS from the robot’s current position across free cells to find the nearest frontier.
  2. Trace the BFS parent chain to get a path through known free space.
  3. Navigate along this path in short hops (0.6 m increments).
  4. After each hop, the map has updated from new LiDAR scans; BFS is recomputed.

Robustness features: time-decaying blacklist (TTL = 90 s, radius = 0.30 m) prevents oscillation; costmap clearance checking (0.22 m) ensures navigable targets; recovery spins (360Β°) trigger after 3 consecutive failures; frontier clustering groups connected cells and snaps goals to reachable centroids.


4. SLAM and Navigation

4.1 Cartographer SLAM

Google Cartographer fuses three data sources for real-time SLAM:

Source Purpose
LDS-02 LiDAR 360Β° range measurements for scan matching and map construction
Wheel Encoders Odometry estimates for inter-scan motion prediction
IMU Inertial data for orientation refinement and drift correction

Map output: occupancy grid at 0.05 m/cell resolution β€” free (0), occupied (100), unknown (-1) β€” published on /map.

4.2 Nav2 Stack Configuration

Component Selection Role
Global Planner NavFn (A*) Shortest collision-free path through global costmap
Local Controller DWB (Dynamic Window Approach) Real-time velocity commands for obstacle avoidance
Costmap Global + Local layers Inflated obstacle layers for safe path planning
Recovery Behaviors Spin, BackUp, Wait Automated recovery when the robot gets stuck

Key burger.yaml parameters: xy_goal_tolerance: 0.25, controller_frequency: 10.0 Hz, robot_radius: 0.17 m (local) / 0.1 m (global), inflation_radius: 0.25 m, cost_scaling_factor: 1.5.

4.3 Algorithm Selection Rationale

Cartographer over SLAM Toolbox: Superior map quality critical for docking alignment; higher CPU load acceptable on RPi 4B.

DWB over MPPI: Proven reliability in indoor corridors with lower computational overhead; response latency consistently under 100 ms. MPPI offers smoother trajectories in open spaces but adds unnecessary complexity for structured maze corridors.


5. ArUco Detection Pipeline (aruco_live.py)

5.1 Pipeline Stages

  1. Capture β€” Frames at 640Γ—480 resolution, 30 FPS via V4L2.
  2. Preprocessing β€” Grayscale conversion for improved bit-pattern recognition.
  3. Detection β€” cv2.aruco.ArucoDetector with DICT_6X6_250 identifies marker boundaries.
  4. Pose Estimation β€” cv2.solvePnP with SOLVEPNP_IPPE_SQUARE extracts rotation vector (rvec) and translation vector (tvec) from the marker’s four corner points and the camera calibration matrix (loaded from .npz file).
  5. Quaternion Conversion β€” rvec β†’ rotation matrix via cv2.Rodrigues β†’ unit quaternion (x, y, z, w) using Shepperd trace method.
  6. ROS 2 Publishing β€” Detected markers published on /aruco/markers as visualization_msgs/MarkerArray.

5.2 Camera Calibration

Camera intrinsic matrix (K) and distortion coefficients are loaded from /home/ubuntu/calibration.npz. The marker object points are defined as a 4-point square at the physical marker size (5 cm default).

5.3 Camera-to-Map Coordinate Transform

When the mission controller receives a marker, it transforms camera-frame coordinates to map-frame:

  1. Look up map β†’ base_link TF to get robot pose and yaw.
  2. Apply camera X offset (4 cm lateral) and project camera-frame point into map frame.
  3. Extract marker outward normal direction from orientation quaternion (defines docking approach heading).
  4. Store as (map_x, map_y, normal_yaw) in detected markers dictionary.

6. Docking Logic

6.1 Coarse-to-Fine Approach

Stage 1 β€” Coarse Nav2 Approach: Navigate to standoff point 0.6 m from stored marker position along its normal direction using Nav2 global planner.

Stage 2 β€” Live Marker Acquisition: Wait for fresh camera sighting (360Β° spin search if not visible). Update pose to correct SLAM drift. New Nav2 goal at 0.35 m from live position.

Stage 3 β€” Visual Servo (cmd_vel): Three sub-phases β€” Align (rotate until cam_x < tolerance), Drive (forward + angular correction until blind threshold), Dead-reckon (fixed speed through camera blind zone to reach 0.10 m target).

6.2 Station A β€” Timed Fire Sequence

  1. Flywheel spin-up via /start_flywheel.
  2. Wait 6.0 s β†’ fire ball 1 via /fire_ball.
  3. Wait 9.0 s β†’ fire ball 2.
  4. Wait 1.0 s β†’ fire ball 3.
  5. Flywheel stop via /stop_flywheel.
  6. Undock β€” reverse 0.30 m at 0.06 m/s.

6.3 Station B β€” Trigger-Based Fire Sequence

  1. Dock with 1 cm lateral tolerance.
  2. Flywheel spin-up.
  3. Wait for trigger marker (ArUco ID 2) detection β†’ fire ball.
  4. Cooldown 5.0 s (prevent double-fire on same receptacle pass).
  5. Repeat for 3 balls total (30 s timeout per ball).
  6. Flywheel stop.

7. Launcher Hardware Controller (ball_launcher.py)

Runs on the RPi as a ROS 2 node exposing three services:

Service Behaviour
/start_flywheel Sets both Motor A and Motor B to forward(1.0) via gpiozero.Motor
/fire_ball Triggers servo actuation (placeholder β€” servo implementation pending)
/stop_flywheel Calls stop() on both motors

GPIO configuration: Motor A (fwd=23, bwd=24, en=13), Motor B (fwd=22, bwd=27, en=12). Graceful degradation to simulation mode if gpiozero is not available.


8. Source Code Structure

β”œβ”€β”€ docs/                              # Documentation markdown files
β”‚   β”œβ”€β”€ challenge.md                   # Problem definition and requirements
β”‚   β”œβ”€β”€ general-system.md              # System architecture overview
β”‚   β”œβ”€β”€ software.md                    # Software subsystem documentation
β”‚   β”œβ”€β”€ docking.md                     # Docking & delivery subsystem
β”‚   β”œβ”€β”€ improvements.md                # Areas for improvement
β”‚   └── assets/                        # Diagrams and images
β”œβ”€β”€ software/
β”‚   β”œβ”€β”€ Navigation/Params/burger.yaml  # Nav2 parameter configuration
β”‚   β”œβ”€β”€ docking/
β”‚   β”‚   β”œβ”€β”€ local/
β”‚   β”‚   β”‚   β”œβ”€β”€ aruco_dock.py          # Standalone docking test (laptop)
β”‚   β”‚   β”‚   β”œβ”€β”€ aruco_dock_and_launch_test.py
β”‚   β”‚   β”‚   β”œβ”€β”€ aruco_dock_moving.py   # Moving target docking test
β”‚   β”‚   β”‚   └── station_b_launcher.py  # Standalone Station B fire test
β”‚   β”‚   └── rpi/
β”‚   β”‚       β”œβ”€β”€ aruco_live.py          # ArUco detection (runs on RPi)
β”‚   β”‚       └── ball_launcher.py       # Hardware launcher controller (RPi)
β”‚   └── system_test.py                # Pre-flight integration test with GUI
β”œβ”€β”€ src/
β”‚   β”œβ”€β”€ auto_nav/                      # Primary ROS 2 package
β”‚   β”‚   β”œβ”€β”€ auto_nav/
β”‚   β”‚   β”‚   β”œβ”€β”€ exploration_fsm.py     # Mission controller FSM (1368 lines)
β”‚   β”‚   β”‚   β”œβ”€β”€ mission_gui.py         # Tkinter mission monitoring GUI
β”‚   β”‚   β”‚   β”œβ”€β”€ r2auto_nav.py          # Earlier navigation prototype
β”‚   β”‚   β”‚   β”œβ”€β”€ r2mover.py             # Basic movement node
β”‚   β”‚   β”‚   β”œβ”€β”€ r2moverotate.py        # Move and rotate node
β”‚   β”‚   β”‚   β”œβ”€β”€ r2occupancy.py         # Occupancy grid utilities
β”‚   β”‚   β”‚   β”œβ”€β”€ r2occupancy2.py        # Occupancy grid utilities v2
β”‚   β”‚   β”‚   └── r2scanner.py           # LiDAR scanner utilities
β”‚   β”‚   β”œβ”€β”€ launch/
β”‚   β”‚   β”‚   └── bringup_all.launch.py  # Unified launch file
β”‚   β”‚   β”œβ”€β”€ package.xml
β”‚   β”‚   └── setup.py
β”‚   β”œβ”€β”€ py_pubsub/                     # Basic pub/sub test package
β”‚   β”œβ”€β”€ testbed_pkg/                   # Assignment testbed package
β”‚   └── turtlebot3_simulations/        # Standard TurtleBot3 simulation
β”œβ”€β”€ Electrical/                        # Electrical subsystem documentation
β”‚   β”œβ”€β”€ Electrical.md
β”‚   └── assets/images/                 # Circuit and architecture diagrams
└── Mechanical/
    └── CAD Files/                     # SolidWorks parts and assemblies

9. Build and Deployment

9.1 Build Commands

# Install dependencies
rosdep install --from-paths src --ignore-src -r -y

# Build workspace
colcon build --symlink-install

# Source the workspace
source install/setup.bash

9.2 Deployment Sequence

  1. Power on TurtleBot3.
  2. SSH into Raspberry Pi.
  3. On RPi: python3 main_launch.py (starts aruco_live.py and ball_launcher.py).
  4. On laptop: ros2 run auto_nav mission_gui (start monitoring GUI).
  5. On laptop: ros2 launch auto_nav bringup_all.launch.py (start mission).
  6. Monitor via RViz and mission GUI.

9.3 Parameter Tuning

After modifying burger.yaml or mission controller parameters, rebuild:

colcon build --packages-select auto_nav
source install/setup.bash

10. Visualization and Debugging

10.1 RViz Monitoring

10.2 Mission Phase Logging

The controller publishes the current mission phase on /mission_phase as a String topic. Phase transitions are logged to the ROS 2 logger. At Station B, additional diagnostics track trigger detection count and balls fired.

10.3 Safety Mechanisms