CDE2310 Group 1 — AMR for Smart Warehouse Intralogistics

System documentation for the autonomous mobile robot (TurtleBot3 Burger) designed for smart warehouse intralogistics.

View the Project on GitHub Russell501/CDE2310_Group1

🔗 Navigation


Electrical Subsystem

The electrical subsystem covers all components critical to the mission: power distribution, motor control, sensor interfacing, and communication between the Raspberry Pi, OpenCR, and peripheral devices. This document details the system architecture, wiring connections, power budget, and testing outcomes.


System Architecture

The Raspberry Pi acts as the central processing unit, coordinating all subsystems. It communicates with the OpenCR board via USB for motor control of the DYNAMIXEL servos, which drive the TurtleBot’s wheels. The LiDAR sensor connects through a USB-to-UART interface module, providing obstacle detection data over UART. The RPi Camera connects directly to the Raspberry Pi via the CSI interface for visual feedback. The SG90 servo is driven directly by the Raspberry Pi using PWM signals over GPIO, and receives its power (5V) from the Raspberry Pi’s 5V rail. The L298 motor driver is controlled via GPIO digital signals from the Raspberry Pi and is responsible for driving the two RF300 Series flywheel DC motors at 5V.

System Architecture / Communication Protocols Diagram System Architecture Diagram

Figure 1: System architecture showing communication protocols between all components (USB, UART, CSI, PWM, GPIO).


Power Distribution

Power is supplied by the TurtleBot3’s onboard 11.1V LiPo battery (1800mAh). The OpenCR board receives 11.1V directly from the battery and distributes regulated voltages (5V, 3.3V) to the Raspberry Pi and other logic-level components. The Raspberry Pi is powered by the OpenCR’s regulated output. The flywheel DC motors (RF300 Series) are powered at 5V via the L298 motor driver, sourced from the Raspberry Pi’s 5V GPIO rail, not from the OpenCR’s 11.1V output anymore. The SG90 servo is powered from the Raspberry Pi’s 5V rail.

Power Lines Architecture Diagram Power Distribution Diagram

Figure 2: Power distribution diagram showing voltage levels (11.1V, 5V, 3.3V) to each component.


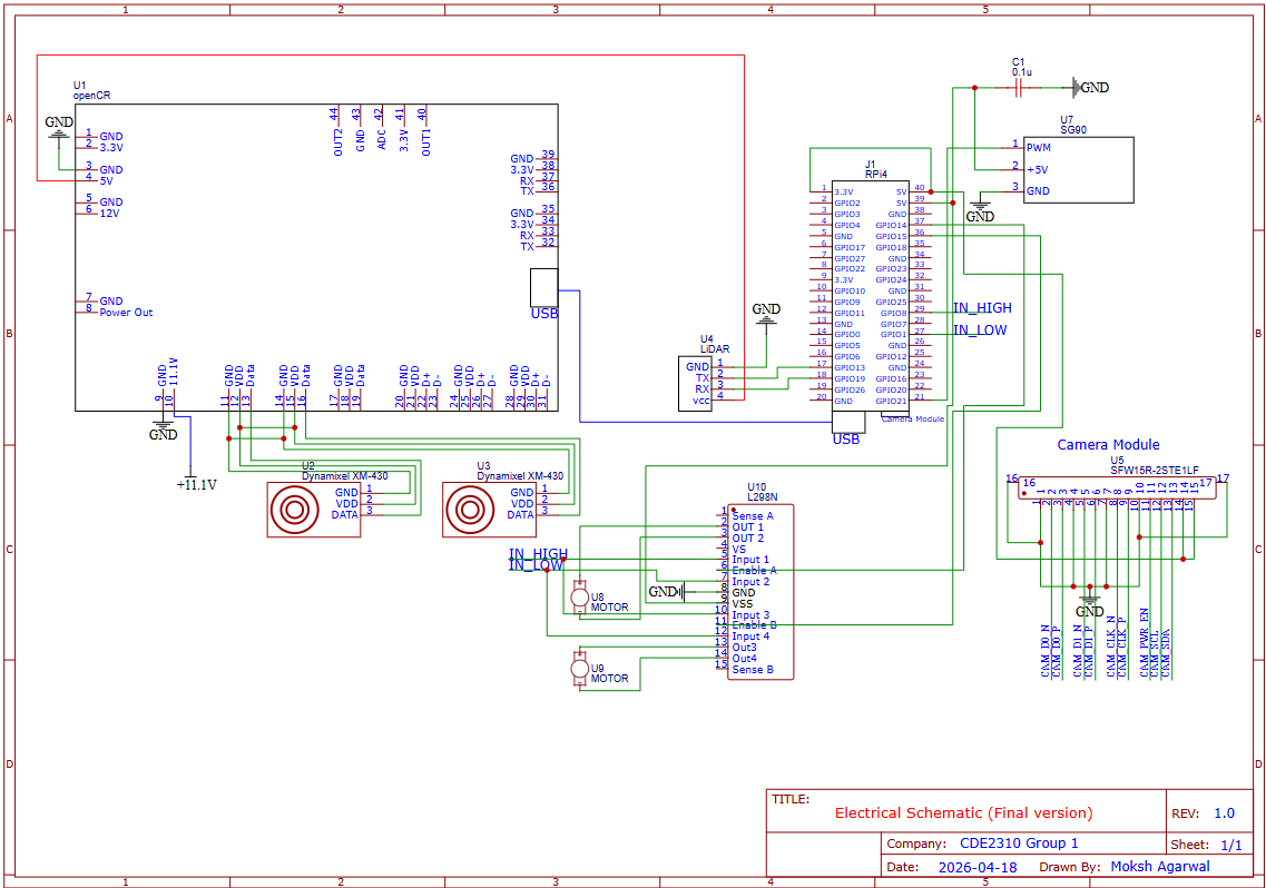
Electrical Schematic

The full circuit schematic shows all component connections including the OpenCR, Raspberry Pi GPIO header, L298N motor driver, DYNAMIXEL servos, LiDAR, SG90 servo, RPi Camera, and the RF300 flywheel motors. Key notes on the schematic:

Image Placeholder — Electrical Schematic Electrical Schematic

Figure 3: Full electrical schematic showing all component connections.


Component Connections

OpenCR

Raspberry Pi (Central Hub)

L298 Motor Driver

RF300 Series Flywheel DC Motors (×2)

SG90 Servo

LiDAR Sensor

RPi Camera

GPIO Pin Assignments (Launcher Hardware)

Signal GPIO Pin Direction Description
Motor A Forward GPIO 23 Output L298N IN1 — Motor A direction
Motor A Backward GPIO 24 Output L298N IN2 — Motor A direction
Motor A Enable GPIO 13 Output (PWM) L298N ENA — Motor A speed
Motor B Forward GPIO 22 Output L298N IN3 — Motor B direction
Motor B Backward GPIO 27 Output L298N IN4 — Motor B direction
Motor B Enable GPIO 12 Output (PWM) L298N ENB — Motor B speed
SG90 Servo GPIO (PWM pin) Output (PWM) Servo gate control

Power Budget

Component Voltage (V) Current (A) Qty Power (W) Time Energy (J)
SG90 Servo 5.0V 0.248A 1 1.24W 20 sec 24.8
RF300 Flywheel DC Motor 5.0V 0.1A 2 0.5W each (1.0W total) 3 min 180
TurtleBot (Startup) 11.1V 0.7745A 1 8.6W 30 sec 258
TurtleBot (Operation) 11.1V 0.5702A 1 6.3W 20 min 7560
TurtleBot (Standby) 11.1V 0.4866A 1 5.4W 5 min 1620
RPi Camera 3.3V 0.250A 1 0.825W 20 min 990
LiDAR Sensor 5.0V 0.200A 1 1.0W 20 min 1200
TOTAL           11,832.8 J (3.28 Wh)

Battery Capacity:


Testing and Validation

Raspberry Pi Instability - Odometry and Push Capability Issues

One of the most significant issues encountered was instability in the Raspberry Pi’s performance during operation. This manifested as erratic odometry readings and unreliable pushing behaviour of the TurtleBot. The root cause is suspected to be related to power supply noise or GPIO interference, possibly stemming from the shared power rails between the Raspberry Pi and other peripherals.

A strongly suspected contributing factor is the SG90 servo receiving unintended PWM signals even when it was not meant to be active. This was observed as random servo jitter or movement during phases of operation where the servo should have been idle. The spurious PWM signals may have introduced noise onto the 5V rail, disrupting the Raspberry Pi’s stable operation and indirectly affecting ROS2 processes responsible for odometry and motion control. Further investigation is needed to confirm this causal link, potential fixes include adding a dedicated decoupling capacitor on the servo power line, or using a separate regulated 5V supply for the servo.

Servo PWM Interference

As noted above, the SG90 servo was observed to occasionally receive unintended PWM signals during ROS2 startup and operation. This is consistent with GPIO noise during Raspberry Pi boot sequences. The issue was partially mitigated by manually repositioning the servo between runs. A longer-term fix would be to implement a hardware enable/disable circuit (e.g., a transistor gate) on the servo signal line, or to add a pull-down resistor on the PWM GPIO pin to suppress floating signals during boot.

Wiring Failures - Soldering Required

Multiple instances of wire breaks and loose connections were encountered throughout the development and testing phases. Joints that were initially secured with jumper wires or breadboard connections proved unreliable under the mechanical stress of the TurtleBot’s movement. Affected connections included motor driver signal wires and servo power leads. These were resolved by soldering the connections and reinforcing with heat shrink tubing. All critical connections in the final build should be soldered rather than relying on push-fit connectors.

Motor Voltage Adjustment

The original design routed flywheel motor power from the OpenCR’s 11.1V output, which was found to be excessive for the RF300 Series motors. The design was revised to supply the motors at 5V via the L298 motor driver, powered from the Raspberry Pi’s 5V rail. This change better matches the RF300’s operating range (0.05–0.50W output) and reduced the risk of motor damage from overvoltage.


Areas for Improvement


Risk Mitigation

Surge Current

Problem: Simultaneous flywheel startup → stall current → RPi voltage drop below 4.75V → hard reset.

Mitigation:


EMI Interference

Problem: Rapid motor current changes → EMI on communication lines → bad sensor data, dropped packets.

Mitigation:


Back EMF Damage

Problem: Back-EMF or high-voltage spikes from the motors damaging the Raspberry Pi GPIO pins.

Mitigation: