CDE2310 Group 1 — AMR for Smart Warehouse Intralogistics

System documentation for the autonomous mobile robot (TurtleBot3 Burger) designed for smart warehouse intralogistics.

View the Project on GitHub Russell501/CDE2310_Group1

🔗 Navigation


High Level Design


System Architecture

System Architecture Diagram System architecture showing data (black) and power (green) flows across all four subsystems.

The system architecture consists of four interdependent subsystems connected through a combination of ROS 2 topics and services, hardware communication buses, and power distribution networks. The Raspberry Pi 4B acts as the central processing hub, coordinating all subsystems.

The data flow architecture follows a layered approach: sensor data feeds into perception and mapping algorithms, which in turn feed the mission controller’s decision-making logic, which commands both the navigation stack and the launcher hardware.


Subsystem Overview

Responsible for autonomous exploration, mapping, localisation, and goal-directed path planning. Key components:

Component Technology Role
SLAM Google Cartographer Real-time occupancy grid mapping from LiDAR + IMU + encoders
Exploration explore_lite + custom BFS Multi-layered frontier exploration with fallback strategies
Path Planning Nav2 with NavFn (A*) Global collision-free path computation
Local Control DWB (Dynamic Window Approach) Real-time velocity commands for obstacle avoidance
Drive Motors 2 × Dynamixel XL430-W250 Differential drive via OpenCR 1.0 TTL serial

Sensor Subsystem

Provides environmental perception through two complementary sensors:

Sensor Interface Purpose
LDS-02 LiDAR UART → USB-to-UART Module → USB → RPi 360° range data for SLAM and obstacle avoidance
RPi Camera V2 (IMX219, 8MP) CSI → RPi ArUco marker detection and 6D pose estimation
IMU (OpenCR onboard) USB (via OpenCR) Orientation refinement and drift correction for SLAM
Wheel Encoders (Dynamixel) TTL Serial (via OpenCR) Odometry for inter-scan motion prediction

Launcher Subsystem

Handles payload storage, feeding, and delivery:

Component Specification Role
Ball Storage Curved gravity-feed tube, 9-ball capacity Stores ping pong balls without obstructing LiDAR FOV
Flywheel Motors 2 × RF300 Series DC motors at 5V Dual counter-rotating flywheels for ball launch
Motor Driver L298N H-Bridge Direction and speed control for flywheel motors
Servo Gate SG90 Micro Servo (PWM, 5V) Actuates ball release into the flywheel mechanism
Barrel Guide Custom 3D-printed part Directs ball trajectory through flywheels
Feeder Roller Custom 3D-printed part Feeds balls from storage into the barrel

Computation Subsystem

Component Role
Raspberry Pi 4B Primary compute — runs all ROS 2 nodes (SLAM, Nav2, mission controller, ArUco detection)
OpenCR 1.0 Low-level motor control, IMU data, and encoder feedback for Dynamixel servos

Power Architecture

Power Distribution Diagram Power distribution diagram showing voltage levels (11.1V, 5V, 3.3V) to each component.

Power is supplied by the TurtleBot3’s onboard 11.1V LiPo battery (1800 mAh). The power distribution follows a hierarchical voltage regulation scheme:

Voltage Rail Source Consumers
11.1V LiPo battery (direct) OpenCR 1.0, Dynamixel XL430 motors
5V OpenCR regulated output → RPi 5V rail Raspberry Pi 4B, L298N motor driver, SG90 servo, LiDAR sensor, flywheel motors (via L298N)
3.3V RPi regulated output RPi Camera V2

Power Budget Summary:

Component Power (W) Duration Energy (J)
TurtleBot (Operation) 6.3 20 min 7,560
TurtleBot (Startup) 8.6 30 sec 258
TurtleBot (Standby) 5.4 5 min 1,620
LiDAR Sensor 1.0 20 min 1,200
RPi Camera 0.825 20 min 990
SG90 Servo 1.24 20 sec 24.8
Flywheel Motors (×2) 1.0 total 3 min 180
Total per mission     ~11,833 J (3.28 Wh)

Battery capacity: 11.1V × 1.8Ah × 0.9 (efficiency) = 17.98 Wh → approximately 5 mission runs per charge.


Communication Architecture

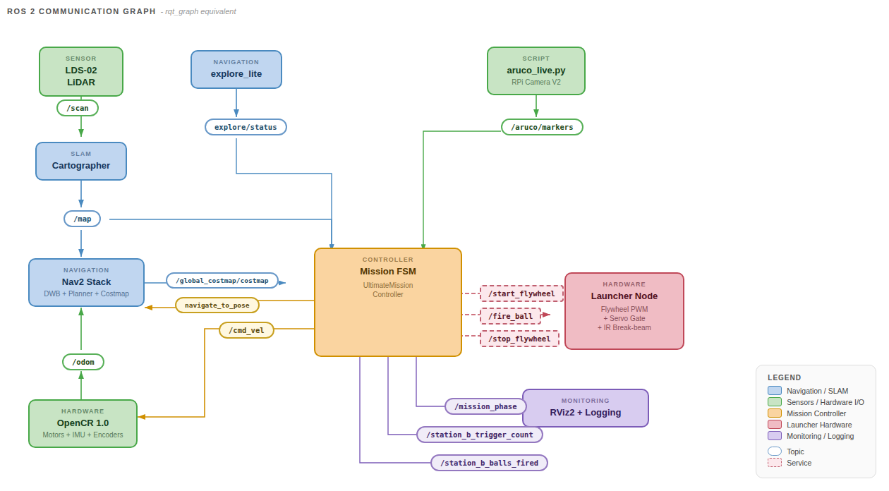
RQT Graph RQT graph showing the ROS 2 node communication topology.

All subsystem communication occurs through ROS 2 topics and services with appropriate QoS profiles. The key data flows are:

LiDAR → SLAM → Navigation: Laser scans feed into Cartographer for map generation, which feeds Nav2 for path planning and obstacle avoidance.

Camera → Mission Controller: ArUco detections provide marker poses for station localisation and real-time visual feedback during docking.

Mission Controller → Navigation: Goal poses are published to the Nav2 action server during exploration and station approach.

Mission Controller → Launcher: Service calls (/start_flywheel, /fire_ball, /stop_flywheel) trigger flywheel and ball release at appropriate moments during delivery.

Mission Controller → Monitoring: Phase status and diagnostic topics enable real-time monitoring via RViz and the mission GUI.


Integration Strategy

Centralised Mission Controller

A single ROS 2 node — the UltimateMissionController — acts as the orchestrator for the entire system. It manages high-level phase transitions (exploration → docking → delivery → transit), coordinates between subsystems, and handles fault recovery. This centralised approach was chosen over a behaviour tree or distributed architecture for simplicity and debuggability within the project timeline.

Coarse-to-Fine Docking

Docking at both stations uses a three-stage approach that transitions control authority from the navigation stack to direct visual servoing:

  1. Nav2 global planning brings the robot to the station’s general vicinity using stored map coordinates.
  2. Live marker refinement updates the approach vector using a fresh camera sighting, correcting for SLAM drift.
  3. Direct cmd_vel control performs final alignment and approach using real-time camera feedback.

This layered handoff ensures reliable docking across the full range — from initial discovery distance (~2 m) down to the camera’s minimum focus range (~0.3 m) and the final target distance (0.10 m).

Single-File Deployment

The entire robot system launches from bringup_all.launch.py, which starts Cartographer, Nav2, and the mission FSM in dependency order using event-driven triggers (no blind timers). The ArUco detection script runs as a standalone process on the RPi. This satisfies the bonus scoring criteria for single-file deployment.


Design Rationale

This architecture was selected to balance reliability, development speed, and debuggability within the project constraints:

Decision Rationale
Single orchestrator FSM Keeps mission logic traceable and easy to debug under time pressure, versus behaviour trees or distributed architectures
Coarse-to-fine docking Bridges the gap between Nav2’s goal tolerance (~25 cm) and the mission’s docking precision requirement (~2 cm lateral)
Multi-layer exploration Ensures robustness against maze configurations where any single strategy might miss dead-end corridors or occluded markers
Shared docking pipeline Both stations share the same approach logic — only the firing sequence differs, minimising code duplication
YAML state persistence Eliminates redundant exploration on mission retries, critical when operating within a 25-minute window
Cartographer over SLAM Toolbox Superior map quality is critical for reliable docking alignment; higher CPU load is acceptable on RPi 4B
DWB over MPPI Proven reliability in indoor corridors with lower computational overhead; sufficient for structured maze environments